在微型化、低功耗LED照明应用中,隔离型辅助电源始终是工程师关注的重点。深圳三佛科技所代理推出的 LP3667AH 方案,以 2.5W输出功率、双绕组结构、极简BOM 为特色,成为小功率LED模块、智能开关、家电指示灯等场景的理想之选。本文将结合 原理图、PCB实物图、变压器资料,全面拆解LP3667AH的设计亮点与实战要点。
| 项目 | 参数/特点 |
|---|---|
| 芯片型号 | LP3667AH(内置700V功率MOS) |
| 拓扑结构 | 双绕组反激(PSR架构,无需光耦) |
| 输出功率 | 2.5W(5V/0.5A典型) |
| 隔离耐压 | ≥1000V(变压器层间) |
| 待机功耗 | <75mW(满足能效VI级) |
| 保护机制 | 开路/短路/过温/过压全集成 |
| 变压器 | EE12.7骨架,2.5W专用,已量产 |
| BOM成本 | 15颗器件以内,极具性价比 |
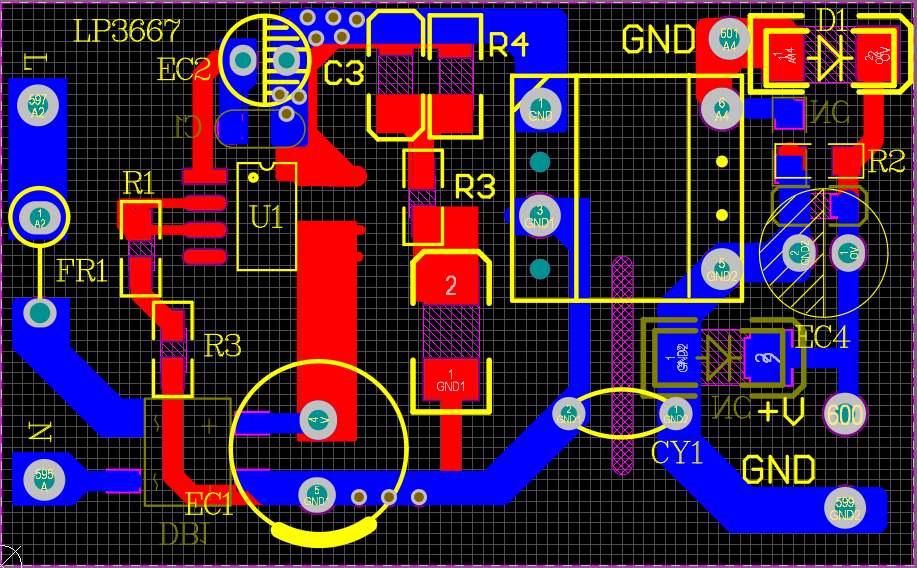
下图即为LP3667AH 官方参考原理图(已实物验证):
PSR控制:通过辅助绕组采样,无需TL431+光耦,节省成本与空间
SS34肖特基:作为输出整流,低VF降低损耗
EC3固态电容:680µF/10V,保证低纹波(<100mV)与长寿命
实物关键词:单面纸基板、卧式骨架、全插件、波峰焊友好
变压器资料:EE12.7双绕组,已量产无需调试

变压器已量产,无需重复设计。
| 需求 | 推荐值 | 备注 |
|---|---|---|
| 输出电压 | 5V±5% | 通过匝比N1/N2固定,无需调节 |
| 输出电流 | 0.1~0.5A | 低于0.1A进入burst,纹波增大 |
| 输入电压 | 85~264VAC | 全电压范围,无需切换 |
| 启动电容 | 6.8µF/400V | 可替换为10µF,低温启动更快 |
| 输出电容 | 680µF/10V | 可并联二颗降低ESR,提升动态 |

LP3667AH以 “双绕组+PSR+内置MOS” 三板斧,解决了微型隔离电源的三大痛点:
一句话:如果你正在寻找2.5W以内、隔离、低成本、快上市的LED电源方案,LP3667AH就是答案。深圳三佛科技提供样品,技术支持。