以前:整流桥 + 高压电解 + 变压器 + PWM IC + 光耦 + ...(15+ 颗)
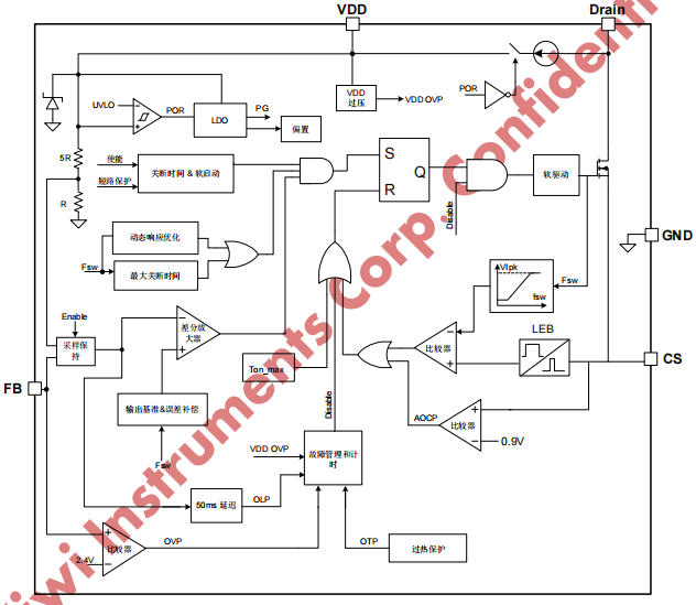
现在:KP321X + 电感 + 输出电容 + 2 颗电阻(5 颗)即可输出 12V/200~900mA,待机 <50mW。KP321X 集成 650V MOSFET、高压启动、多模式 PWM、全套保护,专为 小家电、工业控制、线性电源替代 而生,默认 12V 输出,FB 脚悬空即可,外围极简,layout 一张单层 PCB 就能过 EMI。
| 型号 | 封装 | Rdson | 输出电流@85-265V | 特点 |
|---|---|---|---|---|
| KP3210SG/DP | SOP-8/DIP-8 | 9.5Ω | 200~400mA | 小电流、低功耗 |
| KP3211SG/DP | SOP-8/DIP-8 | 4Ω | 350~700mA | 主流小家电 |
| KP3212DP | DIP-8 | 2.1Ω | 650~900mA | 大电流、插件散热好 |
所有型号 默认 12V 输出(FB 悬空),如需 5V/3.3V 只需分压电阻即可。


| 项目 | 110Vac | 230Vac |
|---|---|---|
| 输出电压 | 12.08V | 12.05V |
| 输出纹波 | 60mV | 75mV |
| 待机功耗 | 32mW | 38mW |
| 效率 | 80.1% | 78.4% |
| EMI 余量(QP) | >6dB | >5dB |

| 应用场景 | 推荐型号 | 输出能力 | 特点 |
|---|---|---|---|
| 智能风扇 | KP3210SG | 12V/250mA | 小电流,低噪音 |
| 电饭煲控制板 | KP3211SG | 12V/500mA | 主流型号,性价比高 |
| 电磁阀驱动 | KP3212DP | 12V/800mA | 大电流,DIP 散热好 |
| 继电器模块 | KP3211DP | 12V/600mA | 插件封装,维修方便 |
→ 是的,KP321X 支持 无输入电解 启动,只需 1µF 陶瓷即可;若担心浪涌,可并 4.7µF/400V 小体积电解。
VOUT = 2.0V × (1 + RFB1/RFB2)
KP321X 系列用 一颗芯片 + 5 颗外围器件 就把 AC-DC 降压 + 稳压 + 保护 + EMI 全部搞定,BOM 成本 小于1块,待机 <50mW,效率 >78%。深圳三佛科技提供技术支持,批量价格有优势~