FT838NB1-RT是辉芒微推出的一款高性能原边反馈(PSR)恒压恒流控制器,采用SOP-8封装,内置700V功率NPN三极管,专为5V/1A(5W)充电器、适配器及LED驱动应用设计。该芯片通过原边反馈技术省去光耦和TL431,实现极简外围、低成本、高效率的电源解决方案。
核心特点:
内置700V功率NPN,无需外置功率管
原边反馈,省去光耦和TL431
3%线损补偿,改善负载调整率
全范围无异音工作
快速动态响应
完善的保护功能
订购信息与选型

型号命名规则
| 型号 | 线损补偿 | 应用场景 |
|---|
| FT838NB0-RT | 0% | 短距离供电,无需补偿 |
| FT838NB1-RT | 3% | 标准5V/1A充电器 |
| FT838NB2-RT | 6% | 较长线缆应用 |
| FT838NB3-RT | 9% | 超长线缆或高压降应用 |
FT838RNA:专为LED驱动优化版本,待机电流略高(~22μA),防止LED闪烁。
包装信息
封装:SOP-8
包装:T&R(编带盘装)
每盘:4000颗
管脚定义与封装
SOP-8封装管脚图

管脚功能说明
| 管脚号 | 名称 | 类型 | 功能描述 |
|---|
| 1 | CS | 输入 | 原边电流采样,接采样电阻到GND |
| 2 | FB | 输入 | 输出电压反馈,接辅助绕组分压电阻 |
| 3 | VCC | 电源 | 芯片供电,接旁路电容 |
| 4 | NC | - | 空脚,悬空 |
| 5,6 | GND | 地 | 芯片地,内置NPN发射极 |
| 7,8 | C | 输出 | 内置NPN集电极,接变压器原边 |
注意: 7、8脚合并为内置三极管的集电极,需连接在一起使用。
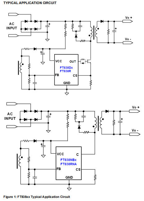
典型应用电路

内部结构框图
保护模块:
├── FB开路检测器 → 开路保护
├── VCC OVP (27.5V) → 过压保护
├── 过温保护 (145℃)
└── 逐周期限流 (552mV)

核心功能详解
1. 启动与供电
超低启动电流: 仅2μA,可使用大阻值启动电阻(2MΩ),降低待机损耗
宽UVLO迟滞: 17.6V开启,6.6V关断,确保启动可靠
双路供电: 启动时由启动电阻供电,正常工作时由辅助绕组供电
2. 恒压控制(CV模式)
3. 恒流控制(CC模式)
4. 线损补偿(Cable Compensation)
FT838NB1-RT内置3%线损补偿
随着负载增加,自动提升FB基准电压
补偿输出线缆上的压降,改善负载调整率
5. 输入线补偿(Line Compensation)
补偿不同输入电压下的恒流偏差
保证全电压范围(90-264VAC)恒流精度
6. 无异音设计
专利控制算法,全负载范围无异音
峰值电流调制技术,避免变压器饱和噪声
应用场景
手机充电器: 5V/1A标准充电
无绳电话适配器: 小功率稳定供电
MP3/MP4充电器: 便携式设备
PDA电源适配器: 稳定CV/CC输出
机顶盒辅助电源: 待机电源
LED驱动: FT838RNA版本更适合
总结
FT838NB1-RT是一款高性价比的原边反馈电源芯片,通过内置700V功率NPN和完善的CV/CC控制,实现了:
✅
极简外围: 无需光耦、TL431、外置功率管
✅
低成本: SOP-8封装,4颗外围元件即可工作
✅
高性能: 3%线损补偿,全范围无异音
✅
高可靠: 6重保护功能,轻松过认证
✅ 高效率: 满足5级能效标准
对于5V/1A、5W以下的充电器、适配器应用,FT838NB1-RT是替代传统RCC和线性电源的理想选择。如需选购可以咨询店铺客服:https://detail.1688.com/offer/868926717164.html?spm=a26286.8251493.description.2.221425b2O8jPj3