LPK8717是芯茂微推出的一款高集成度原边反馈控制芯片,采用SOP-8封装,内置750V高压BJT功率管,最大输出功率12W。它最大的特点是外围极简,不需要启动电阻,不需要辅助绕组供电二极管,只需要几颗电阻电容就能完成电源设计,非常适合成本敏感的小功率适配器和充电器应用。
无需启动电阻:芯片内置启动电路,上电后自动给VCC电容充电,省去传统方案的外置启动电阻。
自供电技术:VCC由芯片内部专有电路供电,不需要辅助绕组的供电二极管,变压器设计更简单。
可调峰值电流:通过SEL脚外接电阻,可以灵活设置最大峰值电流,适配不同功率需求。
内置线损补偿:通过FB脚上偏电阻设置,自动补偿输出线缆压降,保证末端电压准确。
极低待机功耗:待机电流仅60μA,满足能效标准。
专利电流驱动:优化BJT驱动方式,降低芯片温升。
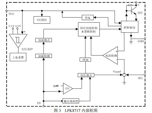
LPK8717采用SOP-8封装,5个有效引脚:

C(1脚):内置BJT功率管的集电极
FB(2脚):反馈电压输入,接变压器辅助绕组分压电阻
SEL(3脚):峰值电流设置,外接电阻到地或悬空
VCC(4脚):芯片电源,接旁路电容到地
GND(5脚):芯片地
LPK8717的典型应用是隔离反激电源,电路非常简洁:、

交流输入经过整流滤波后,高压直流连接到变压器原边和芯片C脚。变压器辅助绕组通过分压电阻连接到FB脚,实现输出电压检测和反馈。VCC电容为芯片供电,由内部自供电电路维持。
次级侧采用肖特基二极管整流,输出电容滤波后得到稳定直流电压。
VCC电容:4.7-10μF
FB分压电阻:上偏RFBH和下偏RFBL设置输出电压
SEL电阻:设置峰值电流(悬空时默认780mA)
VCC钳位/欠压保护:VCC过高时钳位,过低时关断输出
FB上电阻开路保护:启动前6个周期检测,异常则重启
输出短路保护:FB电压低于0.5V持续3个周期触发
输出过压保护:FB电压高于1.4V触发
过温保护:150°C关断,120°C恢复
SEL悬空:IPKMAX=780mA(默认)
SEL接电阻RSEL:IPKMAX=780-36000/RSEL(mA),建议RSEL>15kΩ
空载:Vout = (VFB×(RFBH+RFBL)/RFBL)×(Ns/Nf)-Vd
带载:需考虑线补电流影响变压器设计:工作于DCM模式,注意漏感控制,漏感系数k建议0.9-0.95。
VCC电容紧靠芯片VCC和GND脚
SEL电阻靠近芯片
FB分压电阻靠近FB脚,远离变压器原边动点
C脚铺铜面积适当加大散热

LPK8717是芯茂微针对12W以下小功率电源推出的极简方案,通过内置启动电路和自供电技术,把传统PSR方案的外围元件压缩到最少。对于追求低成本、小体积、易生产的电源设计,如手机充电器、小家电适配器等,LPK8717是非常合适的选择。