在当今快速发展的消费电子市场中,离线式充电器的需求日益增长,尤其是在智能手机、平板电脑和便携式设备等领域。为了满足市场对高效、低成本、高可靠性的需求,Hi3241/Hi3242/Hi3243/Hi3244系列芯片应运而生。这些芯片以其卓越的性能和灵活性,为工程师提供了理想的解决方案,不仅能够满足严格的能效标准,还能在激烈的市场竞争中脱颖而出。
| 型号 | 230 V适配功率 | 100-265 V宽压功率 | 典型RDS(on) | 建议功率段 |
|---|---|---|---|---|
| Hi3241 | 10-12 W | 8-9 W | 4.2 Ω | 5 V 2 A |
| Hi3242 | 16-18 W | 12-15 W | 3.0 Ω | 5 V 3 A / 9 V 2 A |
| Hi3243 | 20-24 W | 15-18 W | 2.3 Ω | 12 V 1.5 A |
| Hi3244 | 24-30 W | 18-20 W | 1.9 Ω | 12 V 2 A / 20 W PD |

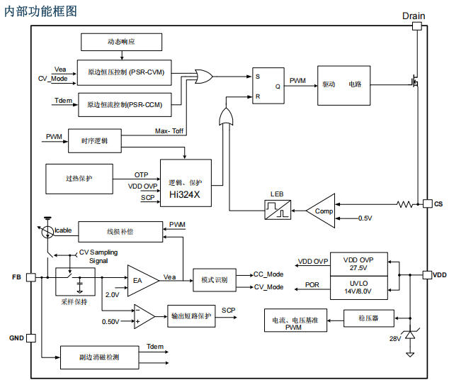
48-90 kHz变频,谷底开通降低EMI
空载跳频,待机电流<0.5 mA,轻松<75 mW
2 V内部基准,恒压精度±3 %
Tdem/Tsw=4/7锁定,恒流精度±4 %,无需次级检流电阻
OTP:155 °C关断,115 °C恢复
OCP:500 mV阈值,100 ns关断延时
SCP:FB<0.5 V且持续36 ms,打嗝重启
VDD-OVP:27.5 V关断,28 V箝位,无惧插拔浪涌
FB脚50 µA可编程电流源,按占空比注入
R1/R2比值决定补偿量,最大4.6 %,长线也能满速快充

| 测试点 | Hi3241 5 V/2 A | Hi3244 12 V/2 A | 六级限值 |
|---|---|---|---|
| 平均效率 | 84.2 % | 86.1 % | ≥84 % |
| 待机功耗 | 68 mW | 71 mW | ≤75 mW |
| 传导余量 | -7 dB | -6 dB | 0 dB |
| 辐射余量 | -9 dB | -8 dB | 0 dB |
| 动态响应 | ±150 mV | ±200 mV | ±250 mV |
温升:芯片表面95 °C@45 °C环温,无需散热片
走线口诀:
变压器(EE19):
| 绕组 | 匝数 | 线径 | 感量 |
|---|---|---|---|
| Np | 100 T | 0.12 mm | 1.5 mH±5 % |
| Ns | 12 T | 0.4 mm×2 | —— |
| Na | 20 T | 0.12 mm | —— |
| 目标功率 | 选型号 | Rcs | 变压器 | 同步整流 |
|---|---|---|---|---|
| 10 W | Hi3241 | 2.2 Ω | EE16 | 肖特基 |
| 18 W | Hi3242 | 1.5 Ω | EE16 | 肖特基 |
| 24 W | Hi3243 | 1.2 Ω | EE19 | MBR10100 |
| 30 W | Hi3244 | 1.0 Ω | EE19 | SF1006 |
三步替代LP3783A:

Hi3241/Hi3242/Hi3243/Hi3244系列芯片以其高效、灵活和可靠的特性,为离线式充电器的设计提供了一种全新的思路。这些芯片不仅能够满足当前市场对高性能充电器的需求,还为未来的创新和改进奠定了坚实的基础。深圳三佛科技提供技术支持,批量价格有优势~