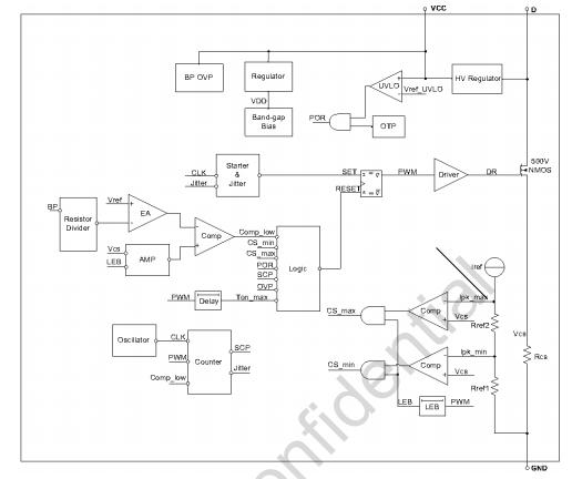
FT8431是辉芒微推出的一款非隔离式Buck降压功率开关芯片,专为小功率AC-DC应用设计。该芯片采用超高压工艺,将500V功率MOSFET、PWM控制器、高压启动电路和多重保护功能集成在三引脚封装内,实现了极简外围、高精度输出、超低待机功耗的电源解决方案。
| 参数 | 规格 | 说明 |
|---|---|---|
| 输入电压范围 | AC 85~264V / DC 30~380V | 全球电压兼容 |
| 输出电压 | 5V(固定) | 内置高精度分压电阻 |
| 输出电流 | 110-130mA | 取决于封装和输入电压 |
| 工作频率 | 47kHz | 内置抖频±4% |
| 待机功耗 | <50mW | 空载时 |
| 启动时间 | <50ms | 快速启动 |
| 峰值电流限制 | 150-300mA | 逐周期限流 |
| 保护功能 | UVLO/OVP/OTP/OCP/SCP | 全面保护 |
| 封装形式 | TO-92 / SOT23-3 | 插件/贴片可选 |
输出电流能力:
| 封装 | 180-264VAC | 90-264VAC |
|---|---|---|
| TO-92 | 130mA | 120mA |
| SOT23-3 | 120mA | 110mA |

| 引脚号 | TO-92 | SOT23-3 | 名称 | 功能 |
|---|---|---|---|---|
| 1 | 1 | 1 | D | 高压MOSFET漏极,接输入整流后电压 |
| 2 | 3 | 3 | GND | 芯片地,同时也是MOSFET源极 |
| 3 | 2 | 2 | VCC | 芯片电源,兼输出电压反馈输入 |

1. 启动阶段
2. 正常工作(恒压模式)
| 保护类型 | 触发条件 | 动作 |
|---|---|---|
| UVLO | VCC<4.2V | 停止开关,重新启动 |
| OVP | VCC>8.6V | 关断MOSFET,旁路1mA电流 |
| OTP | 结温>150℃ | 关断,降温至75℃恢复 |
| OCP | 电流>300mA | 逐周期限流 |
| SCP | 短路>3072周期 | 关断500ms后自动重启 |
应用场景: 需要满足电磁兼容(EMC)认证的场合,如家电、智能设备
EMI设计要点:
电路原理图:

应用场景: 对EMI要求不高的内部模块、成本敏感型应用
| 对比项 | 过EMI方案 | 不过EMI方案 |
|---|---|---|
| 整流方式 | 桥式整流(MB6S) | 半波整流(1N4007) |
| 输入滤波 | π型滤波+共模电感 | 单电容 |
| 元件数量 | 较多 | 极简(省3-4个元件) |
| 成本 | 略高 | 更低 |
| 适用场景 | 需认证产品 | 内部模块、成本敏感 |
| 对比项 | 线性电源(如78L05) | RCC自激振荡 | FT8431 |
|---|---|---|---|
| 效率 | 低(压差大时<30%) | 中等(60-70%) | 高(>75%) |
| 待机功耗 | 高(持续损耗) | 中等 | <50mW |
| 外围元件 | 少 | 多(需精密调整) | 极少(4-5个) |
| 输出精度 | 一般(±5%) | 差(±10%) | 高(±3%) |
| 体积 | 大(需散热片) | 中等 | 小(SOT23-3) |
| 成本 | 低 | 低 | 极低(系统成本) |
| 可靠性 | 一般 | 差(离散性大) | 高(集成保护) |
结论: FT8431在成本和性能之间取得最佳平衡,是替代传统线性电源和RCC方案的理想选择。
如需选购可以直接咨询阿里店铺客服:https://shop88wd10k113773.1688.com/?spm=a261y.7663282.shopNavigation.2.5b4778b2sIIWzR&offerId=777771471545&td_page_id=PC-GYP-2025
FT8431是一款极致简化的非隔离电源芯片,通过内置高压MOSFET、固定5V输出、完备保护功能,将Buck电源的外围元件减少到极限。
双方案选择策略: