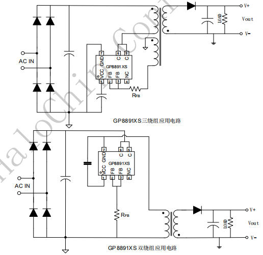
GP8891BS是一款自供电原边反馈恒压恒流控制芯片,采用SOP-7封装,内置800V高压功率三极管,专为2.5W~3.5W小功率充电器设计。典型输出规格为5V/700mA(3.5W),无需光耦、TL431和启动电阻,外围极简,成本极具竞争力。
| 特性 | 参数/说明 |
|---|---|
| 功率范围 | 2.5W ~ 3.5W |
| 输出规格 | 5V/700mA(典型) |
| 内置功率管 | 800V高压三极管 |
| 反馈方式 | 原边反馈(PSR),无需光耦和TL431 |
| 启动方式 | 自供电,无需启动电阻 |
| 待机功耗 | <75mW |
| 开关频率 | 70kHz |
| 恒压精度 | ±4% |
| 封装形式 | SOP-7 |
| 工作温度 | -40℃~+150℃ |
关键优势:
| 引脚号 | 名称 | 功能描述 |
|---|---|---|
| 1 | VCC | 芯片供电端,内部自供电 |
| 2 | FB | 反馈输入端,检测辅助绕组电压 |
| 3 | FB | 反馈输入(双FB设计,增强稳定性) |
| 4 | NC | 空脚 |
| 5 | C | 内置三极管集电极(高压开关端) |
| 6 | C | 内置三极管集电极(高压开关端) |
| 7 | GND | 芯片地 |
注:双C引脚设计用于分散功率损耗,双FB设计提高反馈采样精度。


关键外围元件:
芯片内部集成高压启动电路,上电后直接从高压母线取电为VCC供电,无需外部启动电阻。当VCC电压达到启动阈值(典型4.5V)时,芯片开始工作,之后由辅助绕组供电。
通过FB引脚检测辅助绕组电压,芯片在退磁时间中点采样,与内部2.5V基准比较,调节开关占空比实现恒压输出。公式如下:
通过检测原边峰值电流和退磁时间占比(Tdem/Tsw ),芯片自动计算输出电流。当输出电流达到设定值时,进入恒流模式,输出电压下降以维持电流恒定。
内置线损补偿电路,根据负载电流自动提升输出电压设定值,补偿线缆压降。补偿量可通过FB分压电阻比例调节。

| 应用场景 | 典型功率 | 说明 |
|---|---|---|
| 手机充电器 | 3.5W(5V/700mA) | 替代传统5V1A以下方案 |
| 无绳电话电源 | 2.5W-3W | 低待机功耗要求 |
| MP3/MP4充电器 | 3W | 小体积便携设备 |
| PDA/电子书电源 | 3.5W | 恒流充电保护电池 |
| LED小夜灯/氛围灯 | 1W-3W | 恒流驱动无频闪 |
| 智能传感器供电 | 2W | 长期待机低功耗 |
| 线性电源替代 | 2W-3.5W | 效率从40%提升至75% |
| RCC电源升级 | 2W-3.5W | 稳定性更好,元件更少 |
如需选购可以咨询店铺客服:https://detail.1688.com/offer/1035129740832.html?spm=a26286.8251493.description.2.221425b2W6etxN
GP8891BS凭借自供电、原边反馈、内置高压三极管三大特性,将外围元件压缩到10颗左右,对于需要5V/500mA-700mA输出、成本极度敏感、空间受限的应用场景,如低端手机充电器、LED小灯、智能传感器等,GP8891BS是当前市场上性价比极高的选择,完美替代传统线性电源和RCC方案。