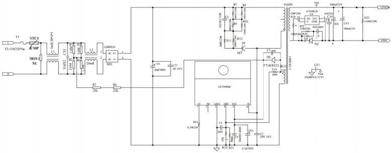
这是芯茂微推出的一套36W隔离电源完整解决方案,采用原边反馈控制芯片LP3799FBC搭配同步整流芯片LP3588CSF,输出12V/3A。方案特点是高效率、低待机功耗、外围简洁,适合适配器、充电器等应用。
LP3799FBC:原边反馈PWM控制器,内置750V高压MOSFET,采用PFM+PWM混合控制,支持CCM和DCM工作模式,待机功耗小于75mW。
LP3588CSF:高性能同步整流芯片,替代传统肖特基二极管,大幅降低导通损耗,提升整体效率。

| 参数 | 规格 |
|---|---|
| 输入电压 | 90-264Vac |
| 输出电压/电流 | 12V/3A(36W) |
| 满载效率 | 91.6%(230Vac) |
| 待机功耗 | <75mW |
| 稳压精度 | ±3% |
| 输出纹波 | <200mV |
| PCB尺寸 | 108mm×48mm |
方案采用典型反激拓扑:

交流输入经过保险丝、EMI滤波、整流桥后得到高压直流,通过变压器原边绕组连接到LP3799FBC的D脚。芯片控制MOSFET开关实现能量传输。变压器辅助绕组给VCC供电,同时通过FB脚反馈输出电压信息。
次级侧采用LP3588CSF同步整流,检测变压器退磁信号控制MOSFET导通,替代肖特基二极管整流。输出端LC滤波后得到稳定12V。

采用PQ2620磁芯,PC44材质,6+6引脚结构:
| 绕组 | 线径 | 匝数 | 绕制方式 |
|---|---|---|---|
| 初级N1 | 0.44mm×1 | 18T | 密绕 |
| 初级N2 | 0.19mm×3 | 7T | 均匀疏绕 |
| 屏蔽层 | 0.55mm×2 | 5T | 密绕 |
| 次级 | 0.55mm×2 | 5T | 密绕 |
| 辅助绕组 | 0.19mm×2 | 16T | 密绕 |
| VCC绕组 | 0.44mm×1 | 16T | 密绕 |
电感量:初级700μH(10kHz/1V),漏感<100μH。

| 输入电压 | 效率 |
|---|---|
| 90Vac | 88.3% |
| 110Vac | 90.2% |
| 220Vac | 91.6% |
| 264Vac | 91.2% |
平均效率91.6%,满足六级能效要求。
输出电压过冲<1.5V,恢复时间<5ms,动态特性良好。
EMI测试:
高效率:同步整流+原边反馈,满载效率超91%
低成本:省去光耦、TL431、肖特基二极管
高可靠性:完善的保护机制,自动恢复设计
易过认证:内置抖频技术,EMI特性优异
这套参考设计提供了完整的原理图、PCB、变压器规格和测试数据,可直接用于产品开发或作为类似功率设计的参考。