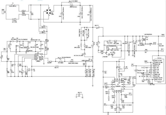
LP8842-Demo1是一款面向65W PD快充市场的氮化镓电源解决方案,采用LP8842主控芯片搭配LP35118V同步整流芯片的双芯片架构。该方案主打"双面板"设计——即采用FR-4双面板工艺,在保证性能的同时有效降低PCB制造成本,适合大规模量产。
输入电压:90-264Vac全电压范围
输出规格:5V/3A、9V/3A、12V/3A、15V/3A、20V/3.25A(65W Max)
拓扑结构:QR(准谐振)反激+氮化镓功率器件
协议支持:PD3.0(HUSB350协议芯片)

| 位号 | 型号 | 功能说明 |
|---|---|---|
| U2 | LP8842 | PWM主控芯片,SOIC-9封装,集成高压启动、X电容放电 |
| U3 | LP35118V | 同步整流控制器,SOT-6封装 |
| Q3 | XG65T125HS2A | 氮化镓功率管,650V/120mΩ,DFN8×8封装 |
| Q2 | HGN093N12SL | 同步整流MOS,120V/9.3mΩ |
LP8842作为芯茂微的QR控制器,支持谷底锁定技术,搭配氮化镓器件可实现高频化设计(实测工作频率约55-107kHz),从而缩小磁性元件体积。
变压器采用ATQ2516磁芯(Ae=117.7mm²),绕组结构采用三明治绕法:
| 绕组 | 线径 | 圈数 | 绕法 |
|---|---|---|---|
| N1(初级) | 2UEW-F Φ0.1×15P | 13Ts | 顺绕 |
| N2(屏蔽) | T1W-B Φ0.13×3P | 14Ts | 顺绕 |
| N3(初级) | T1W-B Φ0.13×2P | 14Ts | 顺绕 |
| N4(屏蔽) | T1W-B Φ0.1×120P | 4Ts | 反绕 |
| N5(屏蔽) | T1W-B Φ0.13×3P | 5Ts | 顺绕 |
| N6(次级) | 2UEW-F Φ0.1×15P | 13Ts | 顺绕 |

主板尺寸:50.5×48.1×1.2mm(FR-4 1OZ双面板)
模块化设计:主功率板+Type-C协议小板+EMC滤波小板
散热处理:Q3 GaN器件配铜质散热片,底部填充导热硅胶

| 输入电压 | 20V/3.25A满载效率 | 功率因数 |
|---|---|---|
| 90Vac | 91.0% | 0.631 |
| 110Vac | 92.38% | 0.673 |
| 220Vac | 93.11% | 0.544 |
| 264Vac | 92.81% | 0.512 |
平均能效测试(115Vac/230Vac,20V输出,100%/75%/50%/25%负载):
115Vac平均效率:91.9%(超CoC Tier2的88.19%限值)
230Vac平均效率:91.725%
待机功耗:264Vac输入时约50mW,满足75mW以下要求。
| 输出电压 | 满载纹波(典型值) | 限值 |
|---|---|---|
| 5V | 76-88mV | ≤150mV |
| 9V | 72-84mV | ≤150mV |
| 12V | 67-89mV | ≤150mV |
| 15V | 67-115mV | ≤300mV |
| 20V | 67-208mV | ≤300mV |
高温(40℃)低压输入时纹波略有增大,但仍远优于限值要求。
10%-90%负载跳变(2.5ms周期)测试:
5V输出:最大过冲940mV(限值1000mV)
20V输出:最大过冲1190mV(限值1200mV)
动态响应偏保守,留有充足裕量。
传导发射(CE)
通过EN55032 Class B标准,测试覆盖5V/9V/12V/15V/20V全电压档位,115Vac/230Vac双输入条件。典型余量:
准峰值(QP):3.6-8.5dB
平均值(AV):3.1-12.9dB
辐射发射(RE)
30MHz-1GHz频段,垂直/水平极化均满足Class B限值,最高频点约800MHz处有接近限值的尖峰,建议实际量产时优化屏蔽。

| 优势 | 说明 |
|---|---|
| 双面板工艺 | 相比多层板成本降低30%以上,适合价格敏感市场 |
| 高集成度 | LP8842内置高压启动、X电容放电,外围精简 |
| 高效氮化镓 | 满载效率超93%,满足最新能效标准 |
| 全协议覆盖 | HUSB350支持PD3.0/PPS,兼容主流设备 |
| 完善保护 | OVP/OCP/SCP/OTP全覆盖,短路功耗<0.5W |
待优化点:
变压器温升在90Vac满载时接近临界(建议优化绕组工艺或加强散热)
外壳温度需关注,建议增加导热路径设计
结语: 芯茂微LP8842+LP35118V方案以"双面板+氮化镓"的组合,在65W功率段实现了性能与成本的平衡。93%以上的峰值效率、完善的保护机制以及通过的EMC认证,使其成为当前快充市场颇具竞争力的参考设计。